Grafana is a multi-platform open source analytics and interactive visualization web application. It provides charts, graphs, and alerts for the web when connected to supported data sources. End users can create complex monitoring dashboards using interactive query builders.                 


Overview

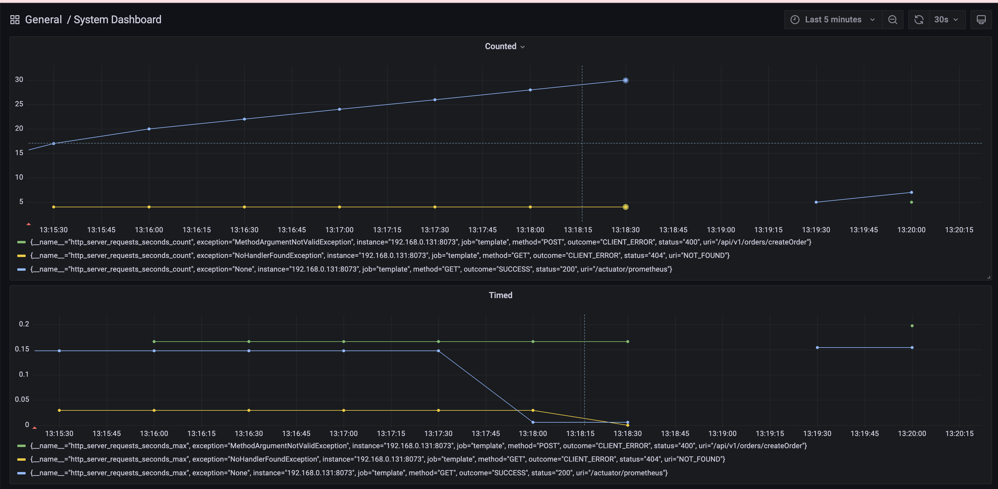
In our application, we use grafana with prometheus. Our requests go first to prometheus and then grafana takes data from prometheus and displays them in the form of graphs. Along with the main metrics, two more were added. This is the number of requests and the time of their execution.


Usage

The first step is to bring up docker containers such as:

  • template
  • prometheus-jbt-tests-container
  • grafana

Next, we go to localhost:3000. Enter the username admin and password admin. Click skip if we do not want to overwrite our account.

In the left part we find a panel on which the gear icon is drawn fourth from the bottom, click and go to the prometheus settings. Scroll to the bottom and click Save & test. Should be written date source is working with a green icon and a checkmark a little to the left. This is necessary in order for Grafana to connect to Prometheus.

Then on the left panel we find an icon with four squares, click and go to the system dashboard. And here we will look our customized tables by the number of requests and their time.

And if you want to turn off metrics, just change global.conf in management on metrics export prometheus  true to false and restart container of template.





  • No labels